首頁
産品中心
Fortinet
聯軟終端安全
豌豆特權賬号
解決方案
等保解決方案
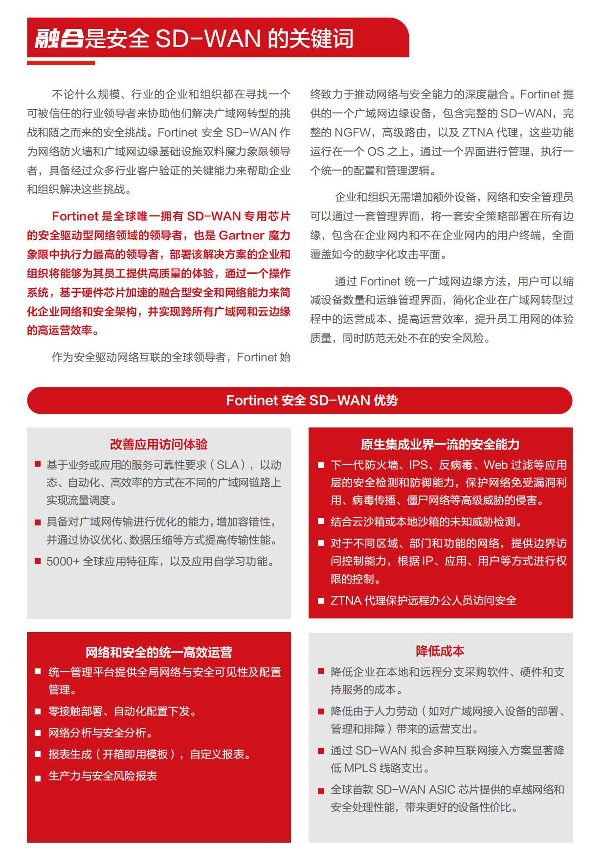
安全的SD-WAN解決方案
Fortinet SD-branch解決方案
勒索病毒防禦解決方案
制造業解決方案
安全服務解決方案
網絡安全架構解決方案
成(chéng)功案例
公司新聞
關于我們
公司簡介
榮譽資質
工程師資質
聯系我們
解決方案
等保解決方案
安全的SD-WAN解決方案
SD-Branch解決方案
勒索病毒防禦解決方案
制造業解決方案
安全服務解決方案
網絡安全架構解決方案
華爲雲計算解決方案
安全SD-WAN解決方案
公司地址:廈門市湖裡(lǐ)區湖裡(lǐ)大道(dào)28号聯盛大廈東側411
聯系電話:0592-2611675
電子郵箱:
hr@xmsanyi.com
廈門友瑞信息科技有限公司 版權所有©2011-2023